下载OKV店 领取500兆手机流量
有多少人跟小编一样,拿着社保卡去看病,去药店买药,却被告知某某药品要自付。究竟什么东西能报销什么东西不能报销,怎么报,估计99%的人都是懵逼的。不过不怕,这篇实力科普可以拯救99%的医保小白。
根据社会保险法规定,符合基本医疗保险药品目录、诊疗项目、医疗服务设施标准以及急诊、抢救的医疗费用,按照国家规定从基本医疗保险基金中支付。
1.基本医保药品报销
纳入基本医疗保险给付范围内的药品,分为甲类和乙类两种。一张表看懂甲类药物和乙类药物区别
蚌埠 以下药品不在基本医保报销范围主要起营养滋补作用的药品部分可以入药的动物及动物脏器,干(水)果类用中药材和中药饮片泡制的各类酒制剂各类药品中的果味制剂、口服泡腾剂血液制品、蛋白类制品(特殊适应症与急救、抢救除外)
蚌埠 社保部门规定基本医保基金不予支付的其他药品
蚌埠 2. 基本医保诊疗项目报销
基本医疗保险诊疗项目应符合以下条件临床诊疗必须、安全有效、费用适宜由物价部门制定了收费标准由定点医疗机构为参保人员提供的定点医疗服务范围内。基本医疗保险支付部分费用的诊疗项目范围按照国家规定的《基本医疗保险诊疗项目范围》确定。属于基本医疗保险支付部分费用诊疗项目目录以内的,先由参保人员按规定比例自付后,再按基本医疗保险的规定支付。属于职工基本医疗保险不予支付费用诊疗项目目录以内的,职工基本医疗保险基金不予支付。
3.基本医疗服务设施报销
基本医疗保险医疗服务设施费用的报销涵盖由定点医疗机构提供的,参保人员在接受诊断、治疗和护理过程中所必须的生活服务设施,主要包括住院床位费或门(急)诊留观床位费。基本医疗保险基金不予支付的生活服务项目和服务设施费用,主要包括:就(转)诊交通、急救车费空调、电视、电话、婴儿保温箱、食品保温箱费陪护、护工、洗理、门诊煎药费膳食费文娱活动费以及其他特需生活服务费用
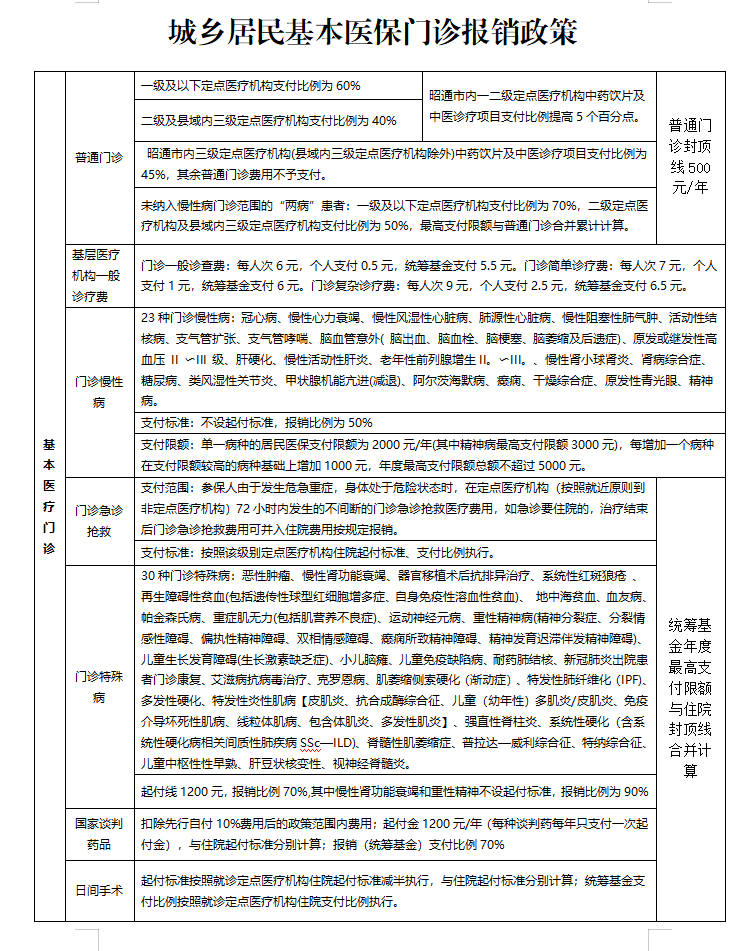
蚌埠 4. 具体报销比例
由于各地规定不同,本文以北京为例城镇居民报销比例:

新农合报销比例:
蚌埠 5. 小贴士
蚌埠 基本医疗保险诊疗项目应符合以下条件起付标准:一个医疗保险年度内,第一次住院的起付标准为1300元,第二次及以后均为650元。报销比例:采取分段计算、累加支付的办法,支付比例按医院级别分别计算。支付限额:基本医疗保险统筹基金在一个年度内累计最高支付限额为10万元,大额互助资金累计最高支付限额20万元,共30万元。
下载OKV店 领取500兆手机流量







